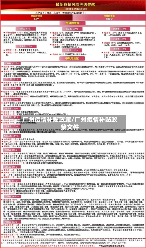
广州疫情补贴政策/广州疫情补贴政策文件

广州疫情补贴2000元怎么领取

广州疫情补贴2000元需要申请。个人想要申请疫情补助,那需要先在广州市当地社区开申请证明材料 ,写好相关资料 ,交由社区审批签字再交给上级领导就可以 。

广州疫情补贴政策/广州疫情补贴政策文件-第1张图片

补贴标准:按每人2000元的标准给予求职创业补贴 。发放时间:该补贴将在2021年5月底前发放到位。这一政策是广州市人社局在疫情防控复工复产新闻通气会上公布的,旨在扩大基层就业补贴和小微企业社保补贴对象的范围,并将高校毕业生求职创业补贴标准提高。

广州疫情补贴政策/广州疫情补贴政策文件-第2张图片

补助标准:每人每天200元 。补助范围补助范围包含治疗 、接诊 、护理、核酸检测等多项工作。税收优惠根据财政部、国家税务总局相关政策规定 ,自2020年1月1日至2023年12月31日,对参加疫情防治工作的医务人员和防疫工作者按照政府规定标准取得的临时性工作补助和奖金,免征个人所得税。

求职补贴定期发放 ,标准为本人失业前12个月平均缴费工资的15%,不足12个月按实际月数的平均缴费工资计算 。领取期限最长不超过6个月,无需主动申请 ,发放失业保险金时统一发放。大多数补贴在2400元左右,高收入人群差距较大,有人月领300元 ,也有人月领5000元。

例如,广州白云区对确诊基孔肯雅热 、登革热的患者,住院期间按200元/天补助 ,比较高不超过8天(综合补助比较高5000元) ,需凭诊断证明和住院记录向当地疾控部门申请 。

申报材料需按顺序胶装成册,一式两份,包括:封面;建筑业企业防疫消杀支出补贴申请表;申报承诺书;采购防疫物资、消杀服务的发票及汇总清单;营业执照及建筑业企业资质证书;开户许可证或基本存款账户信息;建筑工程施工许可证、施工合同(协议书部分)及汇总清单。

广州疫情出租车补贴什么时候发放

广州疫情出租车补贴已经发放。拟对在5月21日至6月24日广州疫情期间受影响的在运营车辆发放一次性专项补助 ,上述公示称,停运于荔湾区芳村 、番禺区大石村等封控管理区的车辆按照不高于每车3000元的标准进行补助(如符合条件的车辆不超过500台,按每车3000元的标准进行补助;如符合条件车辆超过500台 ,则符合条件车辆平均分配150万元补助资金),补助资金发放至对应巡游车驾驶员 。

司机期盼出租车、网约车公司减免租金或延长租期,但许多公司自身难保 ,难以提供有效支持。全国多地制定帮扶政策,如北京、上海 、深圳等地通过减免“份子钱 ”、发放补贴等形式支持出租车正常运营。

自2021年12月16日起,广州花都区临时管控范围内巡游车及网约车暂停运营 ,具体管控区域为天贵路以东、商业大道以南 、曙光大道以西、新华路以北的区域 。

比如在某些城市,对更换为新能源的公交车、出租车等给予购车补贴或运营补贴,以加快清洁能源在交通领域的应用 。另一方面 ,当遇到突发公共事件 ,如重大疫情等,为缓解营运车辆经营者的经营压力,政府会发放补贴。像疫情期间 ,很多地方对客运 、货运等营运车辆给予补贴,帮助他们维持运营,保障物资运输和人员出行。

政策干预显现:深圳对减免司机“份子钱 ”的企业给予经营权延期奖励 ,上海为出租车司机发放每月2400-3600元补贴,反映行业紧缩已引发政府关注 。司机群体的生存抉择抱团取暖失效:北京某车队从10人减至7人,3名司机因入不敷出返乡改行送外卖或开饭馆。

各省市具体政策截至2020年5月8日 ,全国已有31个省市自治区出台促进出租车正常运营的相关优惠政策,以下为部分省市的具体政策示例:北京市 减免“份子钱”:出租车企业对承包金或月租金给予阶段性减免,具体减免幅度由企业根据实际情况确定。

官方公布:抗疫医务人员补助明细

补助标准直接接触待排查病例或确诊病例相关人员:补助对象:直接接触待排查病例或确诊病例 ,从事诊断 、治疗、护理、医院感染控制 、病例标本采集和病原检测等工作相关人员 。补助标准:每人每天300元。参加疫情防控的其他医务人员和防疫工作者:补助对象:参加疫情防控的其他医务人员和防疫工作者。补助标准:每人每天200元 。

补助对象范围核心一线人员:直接接触待排查病例或确诊病例,从事诊断、治疗、护理 、医院感染控制、病例标本采集和病原检测等工作相关人员,按照每人每天300元予以补助。这些人员处于抗疫最前沿 ,直接与病毒和患者接触 ,面临极高的感染风险,是抗疫工作的关键力量。

上海市已出台政策,明确向抗疫一线医务人员发放临时性工作补助 ,政策自2022年3月28日起施行,有效期至2022年底 。具体措施如下:补贴发放对象与标准医务人员:按照国家规定落实临时性工作补助,覆盖直接参与疫情防控的一线医疗人员。社区工作者:参与社区疫情防控的人员可获得适当临时性工作补助。

支援广州医务人员感染隔离期间国家有补贴吗

支援广州医务人员感染隔离期间国家有补贴 。人民日报健康客户端了解到 ,早在2020年2月13日,财政部、国家卫生健康委发布的《关于新型冠状病毒感染肺炎疫情防控有关经费保障政策的通知》,就明确医务人员和防疫工作者临时性工作补助等政策 。通知规定 ,对参加防治工作的医务人员和防疫工作者给予临时性工作补助。

疫情一线执勤人员有补贴,对于直接接触待排查病例或确诊病例,诊断 、治疗、护理、医院感染控制 、病例标本采集和病原检测等工作相关人员 ,中央财政按照每人每天300元予以补助。对于参加疫情防控的其他医务人员和防疫工作者,中央财政按照每人每天200元予以补助 。

对于直接接触待排查病例或确诊病例,诊断、治疗、护理 、医院感染控制 、病例标本采集和病原检测等工作相关人员 ,给予每人每天300元补助;对于参加疫情防控的其他医务人员和防疫工作者 ,给予每人每天200元补助。

新型肺炎重压国家补贴政策在哪里?

〖壹〗、深圳市:高新技术企业认定可获得市级及各区配套奖励、所得税减免 、研发费用奖励等优惠政策。山东省:高新技术企业认定可获得山东省及各市、区的奖励,同时享受所得税减免、研发费用奖励等优惠政策 。综上所述,新型肺炎重压下的国家补贴政策体现在各级政府的优惠与扶持措施中 ,包括财政支持 、金融支持、税费减免、稳岗就业 、科技创新等多个方面。

〖贰〗、上海市中小企业普惠补贴:高新技术企业认定:区比较高奖励25万元,所得税比较高减免80%,享受人才落户政策 ,千万高企低息贷款,资源倾斜,招投标加分等。专精特新:区级奖励3万元 ,市级奖励5万元 。创新试点城区专项:资助50-300万元。服务业资金:奖励200-500万元。

〖叁〗、官方补贴政策发布平台政府官方网站是获取权威信息的主要渠道,具体包括:国家及地方发改委 、财政局、人社局官方网站中央和地方政府部门会通过官方网站发布疫情补贴政策通知,例如针对企业的稳岗补贴、税收减免 、社保缓缴等措施 。

广州社区自愿者补贴多少

广州为志愿者提供的补贴标准具体包括:每月发放生活补贴2300元 ,每年发放交通补贴1000元(分两次发放),每年发放节日补贴500元。此外,广州还会为志愿者缴纳社会保险 ,并购买商业保险 ,确保志愿者的基本权益。鼓励有条件的地方和服务单位为志愿者提供适当的补助,以提高保障水平 。

根据广州市的规定,志愿者可以获得一系列的补贴和保障 。具体来说 ,每人每月可以获得2300元的生活补贴,每年则有1000元的交通补贴,这项补贴会分两次发放 ,以及500元的节日补贴。这些补贴旨在确保志愿者的基本生活需要得到满足。

通过查询相关公开信息,志愿者将根据实际服务年限享受机关事业单位考录(招聘) 、就业、创业、升学等优惠政策,并按照每人每月2300元的标准发放生活补贴 、每人每年1000元的标准发放交通补贴(分两次发放)、每人每年500元的标准发放节日补贴 。

补贴标准一般是100元/天 ,可能100到200元不等,具体以实际情况为准,会控制在一定的比例的。

例如 ,广州白云区对确诊基孔肯雅热、登革热的患者,住院期间按200元/天补助,比较高不超过8天(综合补助比较高5000元) ,需凭诊断证明和住院记录向当地疾控部门申请。

00/天 。花都区 ,广东省广州市市辖区,地处广东省中部,珠江三角洲北部 ,广东广州市北部,东接从化区,南接白云区 ,西连佛山市三水区 、南海区,北邻清远市清城区,有广州市“北大门”、“后花园 ”以及“中国皮具之都”等美称。

文章推荐

  • 【实时疫情遵义,实时疫情遵义最新情况】

    广州疫情补贴2000元怎么领取广州疫情补贴2000元需要申请。个人想要申请疫情补助,那需要先在广州市当地社区开申请证明材料,写好相关资料,交由社区审批签字再交给上级领导就可以。补贴标准:按每人2000元的标准给予求职创业补贴。发放时间:该补贴将在2021年5月底前发放到位。这一政策是广州...

    2026年04月03日
    0
  • 疫情在家的梗/疫情在家的梗怎么说

    广州疫情补贴2000元怎么领取广州疫情补贴2000元需要申请。个人想要申请疫情补助,那需要先在广州市当地社区开申请证明材料,写好相关资料,交由社区审批签字再交给上级领导就可以。补贴标准:按每人2000元的标准给予求职创业补贴。发放时间:该补贴将在2021年5月底前发放到位。这一政策是广州...

    2026年04月03日
    1
  • 疫情抗击战视频(抗战疫情的视频)

    广州疫情补贴2000元怎么领取广州疫情补贴2000元需要申请。个人想要申请疫情补助,那需要先在广州市当地社区开申请证明材料,写好相关资料,交由社区审批签字再交给上级领导就可以。补贴标准:按每人2000元的标准给予求职创业补贴。发放时间:该补贴将在2021年5月底前发放到位。这一政策是广州...

    2026年04月03日
    1
  • 国外疫情情况资料(国外疫情情况资料查询)

    广州疫情补贴2000元怎么领取广州疫情补贴2000元需要申请。个人想要申请疫情补助,那需要先在广州市当地社区开申请证明材料,写好相关资料,交由社区审批签字再交给上级领导就可以。补贴标准:按每人2000元的标准给予求职创业补贴。发放时间:该补贴将在2021年5月底前发放到位。这一政策是广州...

    2026年04月03日
    1