西班牙新冠确诊人数达到345例,较昨日新增82例
西班牙政府确认,境内新型冠状病毒确诊病例上升至345例 ,较昨日新增82例,具体信息如下:数据来源与发布背景据西班牙埃菲社报道,西班牙政府卫生警报和紧急情况协调中心主任费尔南多·西蒙在冠状病毒监测委员会会议后公布了这一数据 。此次更新反映了西班牙疫情的最新进展,数据统计截至会议召开时。

全球疫情数据及重点国家情况全球整体数据:截止至3月9日13时58分(伦敦时间) ,全球共有111,646例新冠肺炎病例。其中中国有超过八万例,韩国 、意大利和伊朗三国病例数均超过7000例。中国发布的新冠确诊案例持续下降 ,但全球其他国家确诊案例不断上升,欧洲、伊朗与美国成为疫情重灾区 。

昨日印度新增新冠病毒11039例,死亡110人 ,从而使得总死亡人数达到了154596例,感染人数和死亡人数都在去年9月中旬10人每天的比较高纪录中快速下降。近来印度正在发起世界最大规模的新冠疫苗接种计划,在1月份以来的18天里面已经完成了400万人的接种疫苗 ,同时印度政府计划在今年8月份完成3亿人的接种疫苗目标。

截至美东时间11日下午3时38分,美国新冠肺炎确诊病例达2013940人,死亡病例113467例 。得州数据最严重 ,增加3%,超过7天平均水平的2%;美国近来有21个州新确诊病例上升,至少9个州激增,亚利桑那州的死亡人数增加了30% ,得克萨斯州确诊病例增加70%。
新增确诊与累计数据印尼新冠发言人尤利安托于3月24日宣布,当日新增确诊病例107例,累计确诊总数达686例。死亡人数从昨日的49人升至今日的55人 ,累计治愈人数为30人 。病例病情分布尤利安托指出,印尼80%的病例属于轻度至中度症状。轻度患者被建议在家隔离,以减轻医院负担。

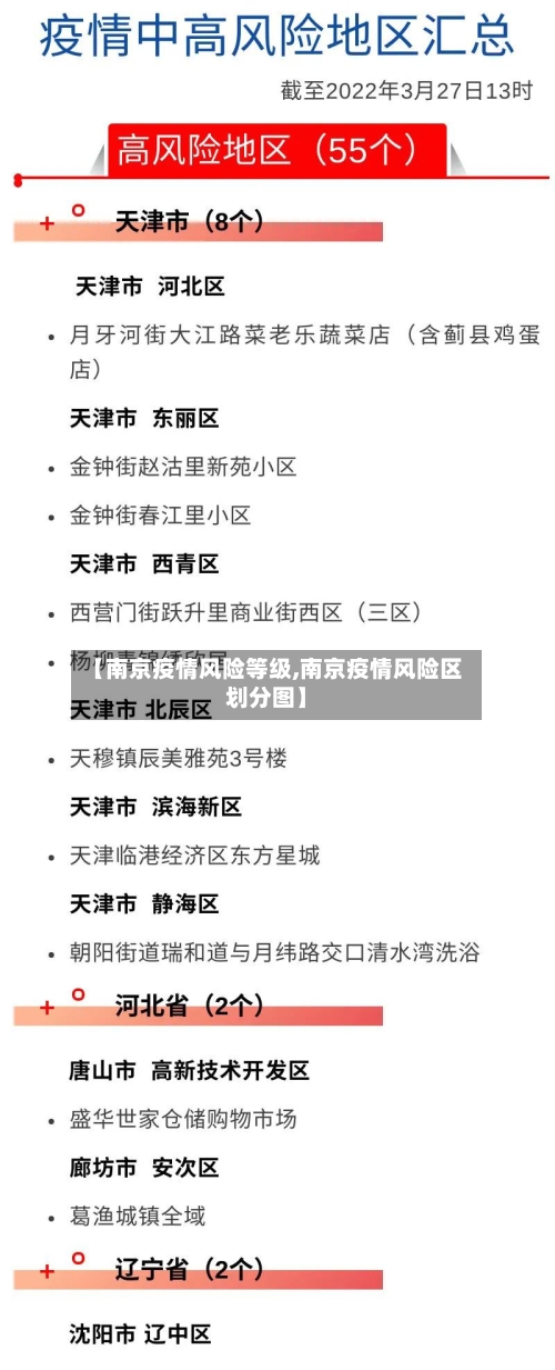
北京朝阳区小红门乡肖村风险等级调整通报
〖壹〗、北京朝阳区小红门乡肖村已于3月30日零时由中风险区调整为低风险区 。中风险降为低风险的条件如下:以县市区为单位的风险划定标准:低风险地区:无确诊病例或连续14天无新增确诊病例。中风险地区:14天内有新增确诊病例 ,且满足以下条件之一:累计确诊病例不超过50例;累计确诊病例超过50例,但14天内未发生聚集性疫情。
〖贰〗、022年3月16日北京风险等级调整最新通报如下:调整原因:截至2022年3月16日12时,朝阳区小红门乡肖村近14天累计报告3例本土确诊病例 。调整标准:经市疾控中心评估 ,按照《北京市新冠肺炎疫情风险分级标准》,本市即日起将朝阳区小红门乡肖村定为中风险地区。
〖叁〗 、北京朝阳区小红门乡肖村于3月30日0时起由中风险区调整为低风险区。降级时间与依据:3月30日零时,国务院客户端小程序疫情风险等级查询显示 ,肖村风险等级下调。此次调整基于14天内无新增病例、区域运转正常的防控成果,符合风险等级动态管理要求 。
〖肆〗、风险地区调整机制:中高风险地区的降级需经市疾控中心严格评估,依据《北京市新冠肺炎疫情风险分级标准》综合判定。以朝阳区小红门乡肖村为例,该区域自2022年3月16日升级为中风险地区后 ,经14天无新增本土病例的观察期,于3月30日正式降为低风险地区。
〖伍〗 、022年3月16日,北京市将朝阳区小红门乡肖村定为中风险地区 ,中风险地区调整为低风险地区需要14天的封闭管理,按此推算,北京疫情预计在4月上旬能结束恢复正常 。但如果该区域后续还有新增病例 ,结束时间会相应推迟。结束恢复正常条件:近14天封闭管理区域内无新增病例或无症状感染者。
〖陆〗、北京朝阳区是低风险地区 。但是位于朝阳区六里屯街道八里庄北里东社区、朝阳区小红门乡肖村是中风险地区。最新疫情高中低风险等级区域的划分标准是什么 什么是高中低风险地区 高风险区域:指的是累计新冠病例超过了50例,同时14天内是有聚集性疫情发生。
如何使用EXCEL制作百色新冠疫情分布行政区地图
在小O地图中,选取高德地图作为底图 。配置地图:根据需要调整地图的样式 、颜色、标签等。确保行政区名称和病例数能够正确显示在地图上。加载数据并显示:点击“加载”按钮 ,将Excel表格中的数据加载到地图上 。地图将按照行政区显示不同的病例数,形成疫情分布图。
数据准备:从官方通告wsjkw.gxzf.gov.cn/ztbd_...获取截至2月9日的累计病例数,如德保县162例等。 完善数据:在EXCEL中总结数据 ,包括行政区名和病例数,使用小O地图的功能补充所需列。
利用系统获取库存数据:为获取准确及时的库存数据,需借助库存和运输管理系统,跟踪库存的全生命周期和移动情况 ,从历史数据中获取洞察力 。例如,面对运输延误,可统计端到端的全程运输时间 ,用概率分布分析合理的运输时间,进而调整修正订单的提前期。
新冠疫情周报,及展望;美国FDA批准辉瑞疫苗第三针强化接种,但近来只针对...
〖壹〗、图源:数据世界)美国FDA批准辉瑞疫苗第三针强化接种批准范围:2021年9月17日,FDA独立疫苗专家会议投票决定 ,允许65岁及以上人群和COVID-19高危人群在完全接种辉瑞BNT162b2疫苗6个月后进行强化接种。决策依据:专家决策基于已发表的高质量SCI论文,强调科学证据的完整性 。
〖贰〗 、022年8月31日,美国FDA紧急授权(EUA)辉瑞/BioNTech和Moderna的Omicron BA.4/5与原始毒株双价疫苗 ,用于特定人群的加强接种,这是FDA首次批准更新新冠疫苗配方以应对免疫逃逸突变株。背景与必要性Omicron BA.4/5突变株具有极强的免疫逃逸能力,基于原始毒株的疫苗已无法有效预防感染。
〖叁〗、英国50岁以上居民今冬将接种第三针疫苗接种计划:根据英国《泰晤士报》消息 ,英国50岁以上新冠高危人士将在今年冬季之前接种第三剂疫苗,整个接种周期将花费大约11周时间 。疫苗选取:该人群可能面对两种选取,一是接种专门针对变异病毒的全新疫苗,二是继续接种辉瑞、牛津和莫德纳中的一种。
〖肆〗 、022年6月17日 ,FDA授予辉瑞-BioNTech和Moderna开发的COVID-19疫苗紧急使用授权,用于6个月至4岁儿童的接种。 以下为具体信息:疫苗方案与接种程序辉瑞-BioNTech疫苗:采用三针方案,每剂3微克(μg) 。前两针间隔3周注射 ,第三针在第二针后8周内完成。
〖伍〗、美国食品药品监督管理局(FDA)已批准部分人群接种第三剂新冠疫苗。这项授权适用于莫纳德和辉瑞公司生产的疫苗,旨在为免疫力低下的人群,如器官移植、癌症、艾滋病或其他疾病患者 ,提供加强剂 。约700万美国人符合条件,占美国成人人口约7%。
〖陆〗 、近来FDA手头关于辉瑞新冠疫苗加强针的数据尚不充分,难以直接支持加强针的批准 ,具体分析如下:辉瑞提交的数据情况:辉瑞/BioNTech为加强针提交的数据来自一项有306名18 - 55岁参与者参与的III期试验,这些参与者在主要治疗方案后8个月至8个月之间接种了第三针。