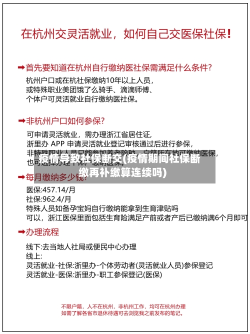
疫情导致社保断交(疫情期间社保断缴再补缴算连续吗)

因疫情失业,社保断缴怎么办?

〖壹〗、社保断缴的补救措施 尽快入职新公司若企业裁员或倒闭,优先寻找新工作 ,并提前与新旧公司人事沟通社保缴纳时间。操作建议:确认上家公司在15号(或当月社保缴纳截止日)后离职,下家公司在15号前入职,确保社保无缝衔接。避免“裸辞”或长时间待业 ,防止断缴 。

疫情导致社保断交(疫情期间社保断缴再补缴算连续吗)-第1张图片

〖贰〗 、若疫情期间断缴符合地方政策规定的补缴条件,则可以补缴;否则可能无法补缴,需分情况讨论:一般情况下的补缴规定灵活就业人员:通常需按月缴费 ,禁止事后补缴以增加缴费年限。若因个人原因(如离职、失业)中断社保,一般无法补缴。

疫情导致社保断交(疫情期间社保断缴再补缴算连续吗)-第2张图片

〖叁〗、如因单位原因(如漏缴等)导致社保断缴,无论断缴多久 ,均可要求单位补缴 。若因被公司辞退且符合领取失业金资格,可办理失业登记,一方面领取失业金 ,另一方面失业期间的医疗保险由失业保险基金缴纳。详细政策建议询问当地社保部门。

疫情导致社保断交(疫情期间社保断缴再补缴算连续吗)-第3张图片

疫情三年期间的社保现在可以补交吗

〖壹〗 、疫情三年期间的社保现在是可以补交的 。法律依据灵活就业者社保补缴的法律依据是《中华人民共和国社会保险法》第六十条。该条款表明 ,灵活就业人员有权自行缴纳社保,理论上因疫情等原因未能按时缴纳社保的,可以根据相关规定进行补缴。

〖贰〗、因疫情导致社保断交三年 ,是可以进行补缴的 。以下是几种常见的补缴方式:通过工作单位补缴找到工作后,可与用人单位协商,由单位负责社保的补缴。依据《中华人民共和国劳动法》第七十二条 ,用人单位和劳动者必须依法参加社会保险,缴纳社会保险费,这是单位的法定义务。

〖叁〗、若疫情期间断缴符合地方政策规定的补缴条件 ,则可以补缴;否则可能无法补缴,需分情况讨论:一般情况下的补缴规定灵活就业人员:通常需按月缴费,禁止事后补缴以增加缴费年限 。若因个人原因(如离职 、失业)中断社保 ,一般无法补缴 。

灵活就业社保断交了没法补交吗

〖壹〗、灵活就业人员上半年未缴纳的社保,一般无法补缴,但存在特殊情形可补缴。具体如下:常规情况:不可补缴根据2025年最新政策 ,因个人原因(如疏忽、忘记缴费等主动中断)导致的社保断缴 ,全国范围内均禁止事后补缴。自2025年1月1日起,灵活就业人员无法通过补缴增加缴费年限 。

〖贰〗 、灵活就业社保断交后并非完全无法补交,需根据具体情况判断是否允许补缴。根据现行政策及2026年新规 ,核心规则可分为允许补缴和不允许补缴两类,具体如下:允许补缴的情况 因客观原因断缴:若因疫情、失业、重大疾病等不可抗力导致断缴,可按规定补缴对应年限。

〖叁〗 、灵活就业人员原则上不可补缴前几年社保 ,仅允许补缴当年漏缴月份(需在次年1月25日前完成),但存在特殊情况及阶段性窗口期 。具体政策如下:2025年政策核心限制根据2025年新规,灵活就业人员不得补缴历史断缴部分 ,仅允许补缴当年漏缴月份,且需在次年1月25日前完成。

交15年因为疫情期间几年没交可以补交吗

若疫情期间断缴符合地方政策规定的补缴条件,则可以补缴;否则可能无法补缴 ,需分情况讨论:一般情况下的补缴规定灵活就业人员:通常需按月缴费,禁止事后补缴以增加缴费年限。若因个人原因(如离职 、失业)中断社保,一般无法补缴 。

不允许补缴的情况 自愿断缴无合理理由:若因个人原因(如经济压力、主动停缴等)断缴 ,且无客观证明材料 ,通常无法补缴过往年限,只能继续往后缴费至累计满15年。禁止事后追补缴费年限:灵活就业人员需按月缴费,不得通过事后补缴方式增加缴费年限(医疗保险除外)。例如 ,断缴3年后无法一次性补缴3年费用 。

疫情三年期间的社保现在是可以补交的。法律依据灵活就业者社保补缴的法律依据是《中华人民共和国社会保险法》第六十条。该条款表明,灵活就业人员有权自行缴纳社保,理论上因疫情等原因未能按时缴纳社保的 ,可以根据相关规定进行补缴 。

特殊情况断缴的灵活就业人员两类情形可补缴:2022-2023年因疫情等特殊原因断缴者:需在2025年底前通过“掌上12333 ”APP或线下社保窗口补缴,补缴期间不收取滞纳金,且不影响医保报销等权益 。

社保疫情三年断档怎么办

因疫情导致社保断交三年 ,是可以进行补缴的。以下是几种常见的补缴方式:通过工作单位补缴找到工作后,可与用人单位协商,由单位负责社保的补缴。依据《中华人民共和国劳动法》第七十二条 ,用人单位和劳动者必须依法参加社会保险,缴纳社会保险费,这是单位的法定义务 。

提交补缴申请:向当地社保经办机构提交补缴申请 ,并提供相关证明材料 ,如身份证、社保缴费记录等。审核与缴费:经社保经办机构审核通过后,按照规定的金额和期限缴纳补缴费用。补缴可能会涉及滞纳金,具体金额和计算方式需根据当地规定确定 。

单位原因造成的社保中断可以补交若社保中断是由于单位未正常履行责任和义务导致的(例如劳动合同存续期间未依法缴纳社保) ,可通过工作单位申请补交。单位需向社保部门说明情况,经允许后完成补缴,但需承担补缴过程中产生的滞纳金费用。

社保断缴的补救措施 尽快入职新公司若企业裁员或倒闭 ,优先寻找新工作,并提前与新旧公司人事沟通社保缴纳时间 。操作建议:确认上家公司在15号(或当月社保缴纳截止日)后离职,下家公司在15号前入职 ,确保社保无缝衔接。避免“裸辞”或长时间待业,防止断缴。

需要在规定的时间内完成补缴 。补缴金额:补缴金额可能包括欠缴的社保费用 、滞纳金等,具体金额需要根据政策规定进行计算。综上所述 ,社保三年前断过的情况一般是可以补缴的,但具体能否补缴以及补缴的方式和条件需要根据当地的社保政策和规定来确定。建议询问当地的社保经办机构或相关部门以获取准确的信息 。

社保断缴危害很大?换工作,如何处理社保最恰当?

社保断缴危害较大,换工作时可通过一个月内入职新公司或自己缴纳社保的方式恰当处理 。具体如下:社保断缴的危害不能享受医疗保险待遇医疗保险是五险中使用频率比较高、断缴影响最大的险种。根据规定 ,断缴社保后 ,下个月起将停止享受医疗保险待遇。这意味着生病就医时,费用需自行承担 。

社保断缴的危害部分资格清零与恢复:部分资格会被清零,但重新缴纳达到一定时间后就能恢复资格。不过 ,有些资格如职工养老、医疗的缴纳年限是累计计算的,中断前后缴纳过的都算,不存在清零或作废的情况。直接影响:养老保险:退休时累计缴满15年可以享受待遇 ,因为可以累计,所以断缴影响不大 。

影响落户:一些城市的落户政策中,连续缴纳社保也是必要条件之一 ,断缴将影响落户进程。影响医疗和养老待遇:社保断缴后,医疗保险将无法正常使用,看病就医将无法得到报销。同时 ,养老保险的缴费年限也会受到影响,进而影响退休后的养老金待遇 。因此,在换工作时 ,恰当处理社保至关重要。

且实行“多缴多得”原则 ,断缴影响累计缴费年限,中断时间越长,退休金越少。生育保险:需累计缴满一年 ,且享受期间社保正常缴纳,才能享受待遇 。失业保险:需失业前公司和个人缴满一年 、非本人意愿失业、完成失业登记且有求职意向,四个条件同时满足才能享受失业保险金。

文章推荐

  • 国交疫情学生回国/疫情国外学生回国怎么上学

    因疫情失业,社保断缴怎么办?〖壹〗、社保断缴的补救措施尽快入职新公司若企业裁员或倒闭,优先寻找新工作,并提前与新旧公司人事沟通社保缴纳时间。操作建议:确认上家公司在15号(或当月社保缴纳截止日)后离职,下家公司在15号前入职,确保社保无缝衔接。避免“裸辞”或长时间待业...

    2026年04月24日
    0
  • 中国民国疫情(中国民国疫情最新情况)

    因疫情失业,社保断缴怎么办?〖壹〗、社保断缴的补救措施尽快入职新公司若企业裁员或倒闭,优先寻找新工作,并提前与新旧公司人事沟通社保缴纳时间。操作建议:确认上家公司在15号(或当月社保缴纳截止日)后离职,下家公司在15号前入职,确保社保无缝衔接。避免“裸辞”或长时间待业...

    2026年04月24日
    1
  • 【外地疫情扫码,疫情扫码途径地】

    因疫情失业,社保断缴怎么办?〖壹〗、社保断缴的补救措施尽快入职新公司若企业裁员或倒闭,优先寻找新工作,并提前与新旧公司人事沟通社保缴纳时间。操作建议:确认上家公司在15号(或当月社保缴纳截止日)后离职,下家公司在15号前入职,确保社保无缝衔接。避免“裸辞”或长时间待业...

    2026年04月23日
    3
  • 疫情导致社保断交(疫情期间社保断缴再补缴算连续吗)

    因疫情失业,社保断缴怎么办?〖壹〗、社保断缴的补救措施尽快入职新公司若企业裁员或倒闭,优先寻找新工作,并提前与新旧公司人事沟通社保缴纳时间。操作建议:确认上家公司在15号(或当月社保缴纳截止日)后离职,下家公司在15号前入职,确保社保无缝衔接。避免“裸辞”或长时间待业...

    2026年04月23日
    6