10月10日贵州省新冠肺炎疫情信息发布
〖壹〗 、022年10月10日0—24时 ,贵州省新冠肺炎疫情情况如下:新增感染者情况新增外省输入感染者1例,为无症状感染者(遵义市,新疆输入关联病例) 。新增省内感染者6例 ,其中确诊病例1例(毕节市),无症状感染者5例(毕节市2例,黔西南州2例 ,遵义市1例)。治愈出院及解除隔离情况当日确诊病例治愈出院38例,无症状感染者解除医学隔离观察129例。

〖贰〗、病例信息:男,66岁 ,现居贵州省遵义市汇川区仁和苑 。行程轨迹:10月9日:乘坐私车到遵义新舟机场,乘航班前往甘肃省兰州市,后乘火车于10月10日凌晨到达酒泉市,出站后乘坐旅游大巴前往酒泉市黑水古城。10月10日:全天在酒泉市黑水古城游玩。10月11日:到酒泉市金塔县“胡杨林景区” 。

〖叁〗、0月19日:凌晨被接送至隔离点 ,21时30分第一次核酸检测阳性,10月20日凌晨复检阳性。10月20日:转运至贵州省将军山医院隔离救治,诊断为新型冠状病毒无症状感染者。10月24日:转为确诊病例 。确诊病例2:女 ,74岁,居住于遵义市汇川区人民路湘江湾,为确诊病例1的密切接触者。

〖肆〗 、截至10月12日12时 ,青岛新增9例核酸检测阳性人员,均为密切接触者,国家卫健委已派出工作组赴青岛指导疫情防控 ,青岛正加快推进全市核酸检测工作。新增阳性人员情况2020年10月11日,青岛市发现3例新冠肺炎无症状感染者后,立即开展大规模流调排查和分类检测。
〖伍〗、022年10月10日 ,宁远县在外省过境人员中发现3例新冠肺炎无症状感染者 。感染者1:穆某某,女,35岁,10月9日15:18从外省自驾抵宁 ,10月10日核酸检测复核为阳性。诊断为无症状感染者。感染者2:古某某,女,37岁 ,10月9日15:18从外省自驾抵宁,10月10日核酸检测复核为阳性 。
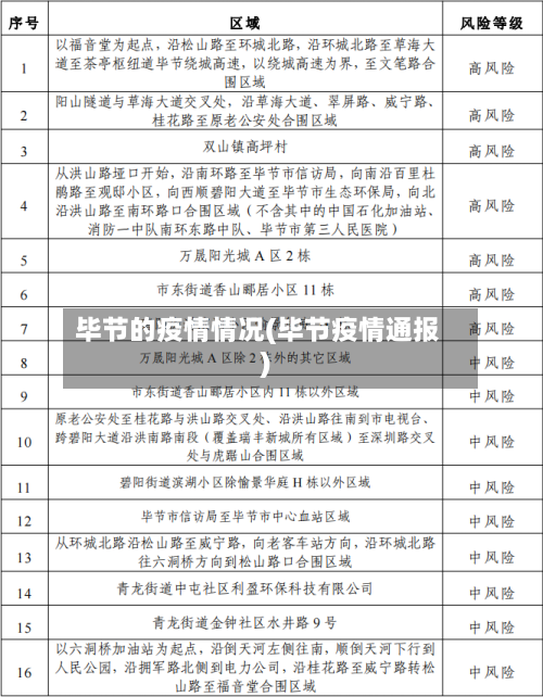
贵州毕节市新增26例确诊病例及73例无症状感染者详情公布
〖壹〗、月21日0—24时,毕节市新增确诊病例26例(纳雍县1例 、织金县25例) ,新增无症状感染者73例,无症状转确诊2例,确诊病例治愈出院6例 ,解除医学隔离观察77例。 织金县新增确诊病例及无症状感染者均来源于隔离管控救治的阳性人员诊断。
〖贰〗、据贵州省毕节市应对新冠肺炎疫情联防联控机制消息:2022年9月21日0—24时:全市新增确诊病例26例(纳雍县1例、织金县25例);新增无症状感染者73例 。无症状转确诊2例。毕节不封路。截止至2022年9月23日,毕节市并无封路相关消息 。
〖叁〗 、例。新京报讯据贵州卫健委消息,2022年9月21日0—24时:全省新增确诊病例42例(贵阳市16例、毕节市26例);新增无症状感染者134例(贵阳市61例、毕节市73例)。无症状转确诊3例(贵阳市1例 ,毕节市2例) 。确诊病例治愈出院9例,解除医学隔离观察148例。
〖肆〗、截止到2022年9月21日已经解封。2022年9月21日0—24时:贵阳快递已经解封了,全省新增确诊病例42例(贵阳市16例 、毕节市26例);新增无症状感染者134例(贵阳市61例、毕节市73例)。无症状转确诊3例(贵阳市1例,毕节市2例) 。确诊病例治愈出院9例 ,解除医学隔离观察148例。
〖伍〗、022年3月20日0-24时,广东新增本土确诊病例38例(其中3例为无症状感染者转确诊),分布情况为广州3例 、深圳33例、东莞1例、中山1例。

关于毕节市织金县新增59例无症状感染者调查处置情况的通报
〖壹〗 、月16日0时至24时 ,经复核确诊,毕节市织金县新增59例阳性病例,均诊断为新冠肺炎无症状感染者 。截至9月16日24时 ,毕节市此轮疫情现有确诊病例10例(其中1例由无症状感染者转归),无症状感染者616例。确诊病例治愈出院1例,解除医学隔离观察9例。
〖贰〗、《关于毕节市织金县新增59例无症状感染者调查处置情况的通报》9月16日0时至24时 ,经复核确诊,毕节市织金县新增59例阳性病例,59例均诊断为新冠肺炎无症状感染者 。截至9月16日24时 ,毕节市此轮疫情现有确诊病例10例、无症状感染者616例。确诊病例治愈出院1例,解除医学隔离观察9例。
〖叁〗 、遵义、黔南、毕节织金新增阳性病例调查处置情况如下:遵义市新增4例无症状感染者情况发现过程:2022年9月12日,红花岗区集中隔离管控人员 、播州区重点行业人员及区域核酸检测中发现4名新冠病毒核酸检测结果异常人员 。
9月8日贵阳贵安疫情最新消息:昨新增本土确诊1例无症状13例
022年9月7日0—24时,贵阳贵安新增本土确诊病例1例 ,新增无症状感染者13例。
息烽县、开阳县:检测结果须于9月9日06:00前完成。重点片区:花溪区石板片区、南明区花果园片区、云岩区甜蜜小镇及未来方舟D15栋 、乌当区乐湾片区,采用以户为单位每户1管,原则上9月8日内完成检测报告;其余区域采用20混1管采样 。
截至9月3日零时 ,贵阳本轮疫情共报告确诊病例4例,无症状感染者11例。进一步信息如下:数据更新时间与来源根据9月3日上午贵阳贵安新冠肺炎疫情防控新闻发布会披露的信息,截至9月3日8时 ,本轮疫情累计报告确诊病例4例(花溪区2例、南明区2例),无症状感染者11例(花溪区10例、观山湖区1例)。