国家卫健委:28日新增确诊病例12例,其中本土病例7例
月28日0—24时 ,全国31个省(自治区 、直辖市)和新疆生产建设兵团报告新增确诊病例12例,其中本土病例7例(均在北京),境外输入病例5例(四川3例 ,辽宁1例,上海1例) 。以下是详细数据及分析:新增确诊病例分布本土病例:7例,均在北京。

月29日0—24时,全国新增确诊病例24例 ,其中本土病例7例(辽宁5例、北京1例、黑龙江1例),境外输入病例17例。具体数据及分析如下:新增确诊病例分布 境外输入病例:共17例,涉及上海(7例) 、天津(3例)、内蒙古(2例)、福建(2例)、浙江(1例) 、山东(1例)、广东(1例) 。

月21日0—24时 ,31个省(自治区、直辖市)和新疆生产建设兵团报告新增确诊病例38例,其中本土病例7例。具体情况如下:新增确诊病例整体情况:新增确诊病例38例,包括境外输入病例31例和本土病例7例 ,无新增死亡病例,新增疑似病例2例均为境外输入病例(均在上海)。
月12日0—24时,全国31个省(自治区 、直辖市)和新疆生产建设兵团报告新增确诊病例67例 ,其中境外输入病例39例,本土病例28例。
月23日0—24时,全国新增确诊病例12例 ,其中本土病例9例,境外输入病例3例,无新增死亡病例 。 具体数据及情况如下:新增确诊病例分布 境外输入病例:共3例,其中上海2例 ,陕西1例。本土病例:共9例,其中北京7例,河北2例。新增疑似病例情况 新增疑似病例4例 ,均为本土病例且均在北京 。

国家卫健委:11日新增确诊99例,其中本土40例
月11日0—24时,全国新增确诊病例99例,其中本土病例40例(广西30例 ,均在百色市;辽宁10例,均在葫芦岛市),境外输入病例59例。
截至4月11日24时 ,全国新型冠状病毒肺炎疫情情况如下:新增确诊病例:全国31个省(自治区、直辖市)和新疆生产建设兵团报告新增确诊病例99例,其中97例为境外输入病例,2例为本土病例(均来自黑龙江);无新增死亡病例。
月11日0—24时 ,31个省(自治区、直辖市)和新疆生产建设兵团报告新增本土确诊病例2171例,新增本土无症状感染者6455例 。
月11日0—24时,全国31个省(自治区 、直辖市)和新疆生产建设兵团报告新增本土确诊病例79例,具体分布及关键信息如下:病例分布地区 辽宁:52例 ,均在大连市。河南:12例,其中郑州市6例、周口市6例。北京:6例,其中海淀区4例、朝阳区2例 。黑龙江:5例 ,均在黑河市。河北:2例,均在辛集市。
国家卫健委:昨日新增本土确诊病例143例
病例来源与分类全国31个省(自治区 、直辖市)和新疆生产建设兵团报告新增确诊病例201例,其中境外输入病例58例 ,本土病例143例 。此外,新增1例本土无症状感染者转为确诊病例(天津报告)。
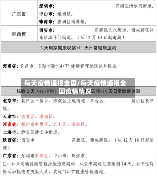
月5日0—24时,国家卫健委公布新增本土确诊病例132例 ,具体分布及特征如下:病例分布省份及数量 河南省:64例,为本土病例比较多的省份。其中许昌市50例、郑州市5例、洛阳市4例 、周口市3例、商丘市1例、固始县1例。陕西省:63例,全部集中在西安市 。浙江省:5例 ,均在宁波市。
上海:3084例,占本土确诊病例的95%,其中974例由无症状感染者转为确诊病例。吉林:88例,含26例由无症状感染者转为确诊病例 。其他省份:黑龙江64例、广东20例 、江苏11例、江西9例、山西5例 、北京/浙江/山东/河南各2例 ,河北/辽宁/安徽/湖北/湖南/云南/陕西/青海各1例。