• 疫情陪训收获(疫情中的培训)

    大学生参加疫情防控志愿服务过程中有哪些感悟〖壹〗、疫情突袭,我市青年闻令而动,以必胜的决心战斗在第一线,用爱与责任筑起了一堵防护墙。我相信,疫情终会过去,被蒙上尘土的城市终将焕然一新,或许到那时我们亦不记得彼此的脸庞,但我心中依旧充满热枕...

    2026-03-27
    30
  • 疫情期间做好监督(疫情期间如何落实监督责任)

    成都:严格落实疫情防控措施,做好入境人员管控服务工作强化入境管理,严防疫情输入成都市新型冠状病毒肺炎疫情防控指挥部举行第29次会议,要求加强对所有入境人员的管理工作,坚持一视同仁,强化入境管理,严格管控措施,高度警惕和防范海外疫情“倒灌”...

    2026-03-27
    29
  • 疫情文学作品/2020抗击疫情文学作品

    生命、疾病以及一切——战疫期间适合看的科幻书〖壹〗、《盲流感》(若泽·萨拉马戈,科幻隐喻类)推荐理由:这部诺贝尔文学奖作品以寓言形式描绘了一场突如其来的盲症疫情。书中通过群体失明的设定,隐喻人类社会的脆弱性与道德困境。当文明秩序崩塌后,人...

    2026-03-27
    30
  • 【小区无疫情证明,小区防疫证明】

    无疫情地区证明怎么开街道办事处〖壹〗、无疫情地区是不能开具证明。若要办理普通的出行证明,去街道或村委防疫工作办公室开具证明。〖贰〗、街道办事处证明可通过“北京通”APP线上办理,具体分为三步:打开APP进入办事指南、选取开具证明服务、设置...

    2026-03-27
    28
  • 【疫情线下面试,疫情线下面试怎么说】

    大家今年是视频面试多还是现场面试多?今年视频面试的情况相对现场面试更为普遍,尤其在疫情防控背景下,视频面试因安全性和便利性成为主流选取,但现场面试在部分场景下仍有需求。具体分析如下:视频面试的普及与优势安全因素:疫情防控期间,视频面试避...

    2026-03-27
    30
  • 宝应疫情管控(宝应最新疫情防控)

    扬州市宝应县是疫情区吗不是。截止到2022年11月14日,扬州市宝应县暂无中、高风险地区,并不属于疫情区,全域实行常态化管理。曹甸没有疫情。通过查询宝应县疫情防控政策截止2022年10月30日15时,宝应暂无高中低风险地区,全域都是常态化...

    2026-03-27
    29
  • 【后疫情银行股,疫情后银行的发展】

    银行下跌,精神振奋:疫情重塑中国股票价值〖壹〗、疫情通过改变投资者偏好与经济结构转型需求,推动中国股票市场价值重心从传统行业向消费、科技等领域转移,工商银行让位贵州茅台正是这一趋势的典型体现。传统行业股票价值受冲击的核心原因疫情加速了全球...

    2026-03-27
    31
  • 【疫情感染原,新冠疫情感染源】

    钟南山:新冠病毒可通过粪口传播,老年糖尿病患者开药让子女代劳_百度知...钟南山院士指出新冠病毒可能通过粪口传播,同时建议老年糖尿病患者开药尽量让子女代劳,以下是具体分析:新冠病毒粪口传播相关情况定义:粪口传播也叫经消化道传播,是一些传染...

    2026-03-27
    30
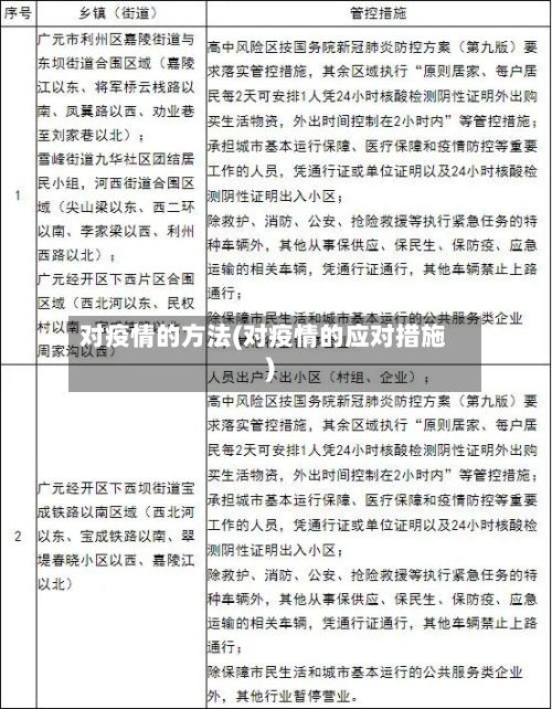
  • 对疫情的方法(对疫情的应对措施)

    疫情阴影下,如何疏导我们心中的不安情绪?这4种方法可以帮到你!_百度...避免有害宣泄:歇斯底里式放飞自我、想骂人就骂人、想摔东西就摔东西等宣泄方式虽能带来暂时快感,但从长远看会激起更多负面情绪,是有害的。重要的不是发生了什么,而是你的态...

    2026-03-27
    28
  • 疫情期间少工资/疫情期间工资少发合理吗

    疫情期间公司降工资合理吗疫情期间公司单方面降薪不合法,劳动者可以申请劳动仲裁。具体分析如下:降薪行为的合法性判定根据《中华人民共和国劳动合同法》第三十五条规定,变更劳动合同(包括工资标准)需用人单位与劳动者协商一致,且应采用书面形式。本案...

    2026-03-27
    28